Application Center - Maplesoft

App Preview:

The Read-Bajraktarevic Functional Equation and Selfsimilarity

You can switch back to the summary page by clicking here.

Learn about Maple
Download Application


 

Image 

 

The Read-Bajraktarevic Functional Equation and Selfsimilarity
Wieslaw Kotarski  
(kotarski@ux2.math.us.edu.pl) & Agnieszka Lisowska (alisow@ux2.math.us.edu.pl)
Institute of Computer Science
Silesian University
Bedzinska 3941-200 Sosnowiec, Poland

(Abstract)
The aim of this worksheet is to show to Maple users, following [8], [10], that fractal curves may be obtained as solutions to some functional equations with the so-called Read-Bajraktarevic operator. Additionally, it will be demonstrated the power of Maple to handle with the problem that needs to its solving a symbolic approach.  
 

1. Introduction 

Fractals have been discovered by Mandelbrott in 1970s [1], [9]. They are objects having very complicated geometrical shapes impossible to describe with the help of classical Euclidean geometry. Fractals are selfsimilar objects. It means that parts of them are similar to the whole objects. One can generate fractals iteratively using  very simple set of rules defined by the so-called IFS (Iterated Function System). More information about fractals can be found eg. in classical books [1], [9]. Below, following [8], [10], we present an approach for rendering  fractal curves that are selfsimilar solutions to some functional equation. That functional equation has been investigated in 1950s independently by two mathematicians and, to honour  them, is named  as the Read-Bajraktarevic equation.
The Read-Bajraktarevic equation has the following form:
f(x) = v(x, f(b(x))), 1
where  are functions and Iis a closed interval in R. We are looking for a function fsatisfying (1) with given functions vand  b.
Following [8], [10] we recall the theorem:

Theorem

Let I  be a closed interval in R. Assume that Further, assume that there exists a constant r, 0 < r < 1 such that for every x in I, y[1], `in`(y[2], `*`(R, `*`(the, `*`(following, `*`(condition))))) is satisfied:

Then the operator Φ:
The operator  Φ is the so-called Read Bajraktarevic operator. From the well-known Hahn Banach Fixed Point Theorem it follows that there exists a unique fixed point f[Phi]
(x) - the solution to the equation (1), that may be obtained as a limit of the following iterations:
f[k](x) = v(x, f[`+`(k, `-`(1))](b(x))), k = 1, 2, () .. 2
starting from any function  f[0](x).
The sequence of iterations (2) is convergent to f[Phi]
(x) in the following sense:

In the next section examples of Read-Bajraktarevic equations will be presented together with their solutions. Observe that in considered examples all assumptions about functions v and b are satisfied.
 

2. Maple Program 

restart 

with(LinearAlgebra); -1 

with(plots); -1 

 

Procedure for approximately solving the Read-Bajraktarevic equation (n is a number of iterations) 

 

`:=`(RedBajSol, proc (n) local i, ff; if n = 0 then print(f(x)) else `:=`(ff, f); for i from 0 to n do `:=`(ff, unapply(v(x, (`@`(ff, b))(x)), x)) end do end if end proc); -1
`:=`(RedBajSol, proc (n) local i, ff; if n = 0 then print(f(x)) else `:=`(ff, f); for i from 0 to n do `:=`(ff, unapply(v(x, (`@`(ff, b))(x)), x)) end do end if end proc); -1
`:=`(RedBajSol, proc (n) local i, ff; if n = 0 then print(f(x)) else `:=`(ff, f); for i from 0 to n do `:=`(ff, unapply(v(x, (`@`(ff, b))(x)), x)) end do end if end proc); -1
`:=`(RedBajSol, proc (n) local i, ff; if n = 0 then print(f(x)) else `:=`(ff, f); for i from 0 to n do `:=`(ff, unapply(v(x, (`@`(ff, b))(x)), x)) end do end if end proc); -1
`:=`(RedBajSol, proc (n) local i, ff; if n = 0 then print(f(x)) else `:=`(ff, f); for i from 0 to n do `:=`(ff, unapply(v(x, (`@`(ff, b))(x)), x)) end do end if end proc); -1
`:=`(RedBajSol, proc (n) local i, ff; if n = 0 then print(f(x)) else `:=`(ff, f); for i from 0 to n do `:=`(ff, unapply(v(x, (`@`(ff, b))(x)), x)) end do end if end proc); -1
`:=`(RedBajSol, proc (n) local i, ff; if n = 0 then print(f(x)) else `:=`(ff, f); for i from 0 to n do `:=`(ff, unapply(v(x, (`@`(ff, b))(x)), x)) end do end if end proc); -1
`:=`(RedBajSol, proc (n) local i, ff; if n = 0 then print(f(x)) else `:=`(ff, f); for i from 0 to n do `:=`(ff, unapply(v(x, (`@`(ff, b))(x)), x)) end do end if end proc); -1
`:=`(RedBajSol, proc (n) local i, ff; if n = 0 then print(f(x)) else `:=`(ff, f); for i from 0 to n do `:=`(ff, unapply(v(x, (`@`(ff, b))(x)), x)) end do end if end proc); -1
`:=`(RedBajSol, proc (n) local i, ff; if n = 0 then print(f(x)) else `:=`(ff, f); for i from 0 to n do `:=`(ff, unapply(v(x, (`@`(ff, b))(x)), x)) end do end if end proc); -1
`:=`(RedBajSol, proc (n) local i, ff; if n = 0 then print(f(x)) else `:=`(ff, f); for i from 0 to n do `:=`(ff, unapply(v(x, (`@`(ff, b))(x)), x)) end do end if end proc); -1
 

 

Procedure for plotting approximate solution to the Read-Bajraktarevic equation (n is a number of iterations) 

 

`:=`(RedBajPlot, proc (n) local i, ff; if n = 0 then plot(f(x), x = 0 .. 1, thickness = 2, color = blue, axes = BOXED) else `:=`(ff, f); for i from 0 to n do `:=`(ff, unapply(v(x, (`@`(ff, b))(x)), x)...
`:=`(RedBajPlot, proc (n) local i, ff; if n = 0 then plot(f(x), x = 0 .. 1, thickness = 2, color = blue, axes = BOXED) else `:=`(ff, f); for i from 0 to n do `:=`(ff, unapply(v(x, (`@`(ff, b))(x)), x)...
`:=`(RedBajPlot, proc (n) local i, ff; if n = 0 then plot(f(x), x = 0 .. 1, thickness = 2, color = blue, axes = BOXED) else `:=`(ff, f); for i from 0 to n do `:=`(ff, unapply(v(x, (`@`(ff, b))(x)), x)...
`:=`(RedBajPlot, proc (n) local i, ff; if n = 0 then plot(f(x), x = 0 .. 1, thickness = 2, color = blue, axes = BOXED) else `:=`(ff, f); for i from 0 to n do `:=`(ff, unapply(v(x, (`@`(ff, b))(x)), x)...
`:=`(RedBajPlot, proc (n) local i, ff; if n = 0 then plot(f(x), x = 0 .. 1, thickness = 2, color = blue, axes = BOXED) else `:=`(ff, f); for i from 0 to n do `:=`(ff, unapply(v(x, (`@`(ff, b))(x)), x)...
`:=`(RedBajPlot, proc (n) local i, ff; if n = 0 then plot(f(x), x = 0 .. 1, thickness = 2, color = blue, axes = BOXED) else `:=`(ff, f); for i from 0 to n do `:=`(ff, unapply(v(x, (`@`(ff, b))(x)), x)...
`:=`(RedBajPlot, proc (n) local i, ff; if n = 0 then plot(f(x), x = 0 .. 1, thickness = 2, color = blue, axes = BOXED) else `:=`(ff, f); for i from 0 to n do `:=`(ff, unapply(v(x, (`@`(ff, b))(x)), x)...
`:=`(RedBajPlot, proc (n) local i, ff; if n = 0 then plot(f(x), x = 0 .. 1, thickness = 2, color = blue, axes = BOXED) else `:=`(ff, f); for i from 0 to n do `:=`(ff, unapply(v(x, (`@`(ff, b))(x)), x)...
`:=`(RedBajPlot, proc (n) local i, ff; if n = 0 then plot(f(x), x = 0 .. 1, thickness = 2, color = blue, axes = BOXED) else `:=`(ff, f); for i from 0 to n do `:=`(ff, unapply(v(x, (`@`(ff, b))(x)), x)...
`:=`(RedBajPlot, proc (n) local i, ff; if n = 0 then plot(f(x), x = 0 .. 1, thickness = 2, color = blue, axes = BOXED) else `:=`(ff, f); for i from 0 to n do `:=`(ff, unapply(v(x, (`@`(ff, b))(x)), x)...
`:=`(RedBajPlot, proc (n) local i, ff; if n = 0 then plot(f(x), x = 0 .. 1, thickness = 2, color = blue, axes = BOXED) else `:=`(ff, f); for i from 0 to n do `:=`(ff, unapply(v(x, (`@`(ff, b))(x)), x)...
`:=`(RedBajPlot, proc (n) local i, ff; if n = 0 then plot(f(x), x = 0 .. 1, thickness = 2, color = blue, axes = BOXED) else `:=`(ff, f); for i from 0 to n do `:=`(ff, unapply(v(x, (`@`(ff, b))(x)), x)...
 

 

 

3. Examples 

 

Let us consider the following examples: 

 

Example 3.1 

Given functions: 

 

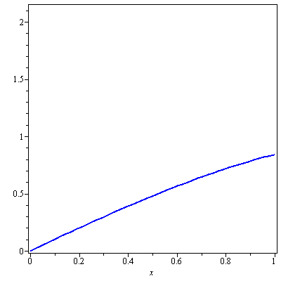
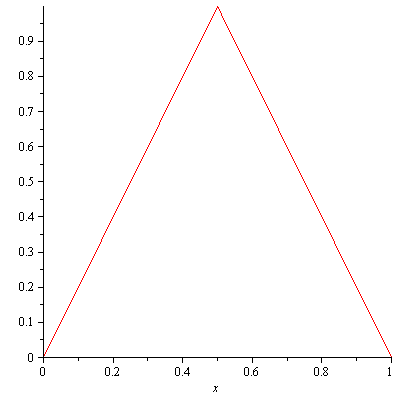
`:=`(b, proc (x) options operator, arrow; `+`(`*`(4, `*`(x, `*`(`+`(1, `-`(x)))))) end proc) 

proc (x) options operator, arrow; `+`(`*`(4, `*`(x, `*`(`+`(1, `-`(x)))))) end proc (3.1.1)
 

plot(b(x), x = 0 .. 1) 

Plot_2d
 

`:=`(v, proc (x, y) options operator, arrow; `+`(`*`(`/`(3, 4), `*`(x)), `*`(`/`(3, 4), `*`(y))) end proc) 

proc (x, y) options operator, arrow; `+`(`*`(`/`(3, 4), `*`(x)), `*`(`/`(3, 4), `*`(y))) end proc (3.1.2)
 

Initial function 

 

`:=`(f, proc (x) options operator, arrow; sin(x) end proc) 

proc (x) options operator, arrow; sin(x) end proc (3.1.3)
 

Iterations 

Analytic Form 

 

RedBajSol(4) 

proc (x) options operator, arrow; `+`(`*`(`/`(3, 4), `*`(x)), `*`(`/`(9, 4), `*`(x, `*`(`+`(1, `-`(x))))), `*`(`/`(27, 4), `*`(x, `*`(`+`(1, `-`(x)), `*`(`+`(1, `-`(`*`(4, `*`(x, `*`(`+`(1, `-`(x)))))...
proc (x) options operator, arrow; `+`(`*`(`/`(3, 4), `*`(x)), `*`(`/`(9, 4), `*`(x, `*`(`+`(1, `-`(x))))), `*`(`/`(27, 4), `*`(x, `*`(`+`(1, `-`(x)), `*`(`+`(1, `-`(`*`(4, `*`(x, `*`(`+`(1, `-`(x)))))...
proc (x) options operator, arrow; `+`(`*`(`/`(3, 4), `*`(x)), `*`(`/`(9, 4), `*`(x, `*`(`+`(1, `-`(x))))), `*`(`/`(27, 4), `*`(x, `*`(`+`(1, `-`(x)), `*`(`+`(1, `-`(`*`(4, `*`(x, `*`(`+`(1, `-`(x)))))...
proc (x) options operator, arrow; `+`(`*`(`/`(3, 4), `*`(x)), `*`(`/`(9, 4), `*`(x, `*`(`+`(1, `-`(x))))), `*`(`/`(27, 4), `*`(x, `*`(`+`(1, `-`(x)), `*`(`+`(1, `-`(`*`(4, `*`(x, `*`(`+`(1, `-`(x)))))...
proc (x) options operator, arrow; `+`(`*`(`/`(3, 4), `*`(x)), `*`(`/`(9, 4), `*`(x, `*`(`+`(1, `-`(x))))), `*`(`/`(27, 4), `*`(x, `*`(`+`(1, `-`(x)), `*`(`+`(1, `-`(`*`(4, `*`(x, `*`(`+`(1, `-`(x)))))...
proc (x) options operator, arrow; `+`(`*`(`/`(3, 4), `*`(x)), `*`(`/`(9, 4), `*`(x, `*`(`+`(1, `-`(x))))), `*`(`/`(27, 4), `*`(x, `*`(`+`(1, `-`(x)), `*`(`+`(1, `-`(`*`(4, `*`(x, `*`(`+`(1, `-`(x)))))...
proc (x) options operator, arrow; `+`(`*`(`/`(3, 4), `*`(x)), `*`(`/`(9, 4), `*`(x, `*`(`+`(1, `-`(x))))), `*`(`/`(27, 4), `*`(x, `*`(`+`(1, `-`(x)), `*`(`+`(1, `-`(`*`(4, `*`(x, `*`(`+`(1, `-`(x)))))...
(3.1.1.1)
 

 

Graphical Form 

 

for i in [0, 1, 8] do RedBajPlot(i) end do 

 

 

Plot_2d
Plot_2d
Plot_2d
 

 

Animation 

 

display(seq(RedBajPlot(i), i = 0 .. 8), insequence = true) 

Plot_2d
 

 

 

Example 3.2 

 

Take functions  b and v the same as in Example 3.1. But the starting function is now different. 

 

Initial function 

 

`:=`(f, proc (x) options operator, arrow; 0 end proc) 

proc (x) options operator, arrow; 0 end proc (3.2.1)
 

Iterations 

Analytic Form 

 

RedBajSol(3) 

proc (x) options operator, arrow; `+`(`*`(`/`(3, 4), `*`(x)), `*`(`/`(9, 4), `*`(x, `*`(`+`(1, `-`(x))))), `*`(`/`(27, 4), `*`(x, `*`(`+`(1, `-`(x)), `*`(`+`(1, `-`(`*`(4, `*`(x, `*`(`+`(1, `-`(x)))))...
proc (x) options operator, arrow; `+`(`*`(`/`(3, 4), `*`(x)), `*`(`/`(9, 4), `*`(x, `*`(`+`(1, `-`(x))))), `*`(`/`(27, 4), `*`(x, `*`(`+`(1, `-`(x)), `*`(`+`(1, `-`(`*`(4, `*`(x, `*`(`+`(1, `-`(x)))))...
(3.2.1.1)
 

 

Graphical Form 

 

for i in [0, 1, 2, 8] do RedBajPlot(i) end do 

 

 

 

Plot_2d
Plot_2d
Plot_2d
Plot_2d
 

 

Animation 

 

display(seq(RedBajPlot(i), i = 0 .. 8), insequence = true) 

Plot_2d
 

 

 

 

 

Remark 

We can see that both cases (Example 3.1 and 3.2) the limit function is the same independently on the initial function. 

 

Example 3.3 

 

Given functions 

 

`:=`(b1, proc (x) options operator, arrow; `+`(`*`(4, `*`(x, `*`(`+`(1, `-`(x)))))) end proc) 

proc (x) options operator, arrow; `+`(`*`(4, `*`(x, `*`(`+`(1, `-`(x)))))) end proc (3.3.1)
 

`:=`(b, proc (x) options operator, arrow; b1(b1(x)) end proc) 

proc (x) options operator, arrow; b1(b1(x)) end proc (3.3.2)
 

plot(b(x), x = 0 .. 1) 

Plot_2d
 

`:=`(v, proc (x, y) options operator, arrow; `+`(`*`(`/`(3, 4), `*`(x)), `*`(`/`(3, 4), `*`(y))) end proc) 

proc (x, y) options operator, arrow; `+`(`*`(`/`(3, 4), `*`(x)), `*`(`/`(3, 4), `*`(y))) end proc (3.3.3)
 

 

Initial function 

 

`:=`(f, proc (x) options operator, arrow; sin(`+`(`*`(5, `*`(x)))) end proc) 

proc (x) options operator, arrow; sin(`+`(`*`(5, `*`(x)))) end proc (3.3.4)
 

 

Iterations 

Analytic Form 

 

RedBajSol(3) 

proc (x) options operator, arrow; `+`(`*`(`/`(3, 4), `*`(x)), `*`(9, `*`(x, `*`(`+`(1, `-`(x)), `*`(`+`(1, `-`(`*`(4, `*`(x, `*`(`+`(1, `-`(x))))))))))), `*`(108, `*`(x, `*`(`+`(1, `-`(x)), `*`(`+`(1,...
proc (x) options operator, arrow; `+`(`*`(`/`(3, 4), `*`(x)), `*`(9, `*`(x, `*`(`+`(1, `-`(x)), `*`(`+`(1, `-`(`*`(4, `*`(x, `*`(`+`(1, `-`(x))))))))))), `*`(108, `*`(x, `*`(`+`(1, `-`(x)), `*`(`+`(1,...
proc (x) options operator, arrow; `+`(`*`(`/`(3, 4), `*`(x)), `*`(9, `*`(x, `*`(`+`(1, `-`(x)), `*`(`+`(1, `-`(`*`(4, `*`(x, `*`(`+`(1, `-`(x))))))))))), `*`(108, `*`(x, `*`(`+`(1, `-`(x)), `*`(`+`(1,...
proc (x) options operator, arrow; `+`(`*`(`/`(3, 4), `*`(x)), `*`(9, `*`(x, `*`(`+`(1, `-`(x)), `*`(`+`(1, `-`(`*`(4, `*`(x, `*`(`+`(1, `-`(x))))))))))), `*`(108, `*`(x, `*`(`+`(1, `-`(x)), `*`(`+`(1,...
proc (x) options operator, arrow; `+`(`*`(`/`(3, 4), `*`(x)), `*`(9, `*`(x, `*`(`+`(1, `-`(x)), `*`(`+`(1, `-`(`*`(4, `*`(x, `*`(`+`(1, `-`(x))))))))))), `*`(108, `*`(x, `*`(`+`(1, `-`(x)), `*`(`+`(1,...
proc (x) options operator, arrow; `+`(`*`(`/`(3, 4), `*`(x)), `*`(9, `*`(x, `*`(`+`(1, `-`(x)), `*`(`+`(1, `-`(`*`(4, `*`(x, `*`(`+`(1, `-`(x))))))))))), `*`(108, `*`(x, `*`(`+`(1, `-`(x)), `*`(`+`(1,...
proc (x) options operator, arrow; `+`(`*`(`/`(3, 4), `*`(x)), `*`(9, `*`(x, `*`(`+`(1, `-`(x)), `*`(`+`(1, `-`(`*`(4, `*`(x, `*`(`+`(1, `-`(x))))))))))), `*`(108, `*`(x, `*`(`+`(1, `-`(x)), `*`(`+`(1,...
proc (x) options operator, arrow; `+`(`*`(`/`(3, 4), `*`(x)), `*`(9, `*`(x, `*`(`+`(1, `-`(x)), `*`(`+`(1, `-`(`*`(4, `*`(x, `*`(`+`(1, `-`(x))))))))))), `*`(108, `*`(x, `*`(`+`(1, `-`(x)), `*`(`+`(1,...
proc (x) options operator, arrow; `+`(`*`(`/`(3, 4), `*`(x)), `*`(9, `*`(x, `*`(`+`(1, `-`(x)), `*`(`+`(1, `-`(`*`(4, `*`(x, `*`(`+`(1, `-`(x))))))))))), `*`(108, `*`(x, `*`(`+`(1, `-`(x)), `*`(`+`(1,...
proc (x) options operator, arrow; `+`(`*`(`/`(3, 4), `*`(x)), `*`(9, `*`(x, `*`(`+`(1, `-`(x)), `*`(`+`(1, `-`(`*`(4, `*`(x, `*`(`+`(1, `-`(x))))))))))), `*`(108, `*`(x, `*`(`+`(1, `-`(x)), `*`(`+`(1,...
proc (x) options operator, arrow; `+`(`*`(`/`(3, 4), `*`(x)), `*`(9, `*`(x, `*`(`+`(1, `-`(x)), `*`(`+`(1, `-`(`*`(4, `*`(x, `*`(`+`(1, `-`(x))))))))))), `*`(108, `*`(x, `*`(`+`(1, `-`(x)), `*`(`+`(1,...
proc (x) options operator, arrow; `+`(`*`(`/`(3, 4), `*`(x)), `*`(9, `*`(x, `*`(`+`(1, `-`(x)), `*`(`+`(1, `-`(`*`(4, `*`(x, `*`(`+`(1, `-`(x))))))))))), `*`(108, `*`(x, `*`(`+`(1, `-`(x)), `*`(`+`(1,...
proc (x) options operator, arrow; `+`(`*`(`/`(3, 4), `*`(x)), `*`(9, `*`(x, `*`(`+`(1, `-`(x)), `*`(`+`(1, `-`(`*`(4, `*`(x, `*`(`+`(1, `-`(x))))))))))), `*`(108, `*`(x, `*`(`+`(1, `-`(x)), `*`(`+`(1,...
proc (x) options operator, arrow; `+`(`*`(`/`(3, 4), `*`(x)), `*`(9, `*`(x, `*`(`+`(1, `-`(x)), `*`(`+`(1, `-`(`*`(4, `*`(x, `*`(`+`(1, `-`(x))))))))))), `*`(108, `*`(x, `*`(`+`(1, `-`(x)), `*`(`+`(1,...
proc (x) options operator, arrow; `+`(`*`(`/`(3, 4), `*`(x)), `*`(9, `*`(x, `*`(`+`(1, `-`(x)), `*`(`+`(1, `-`(`*`(4, `*`(x, `*`(`+`(1, `-`(x))))))))))), `*`(108, `*`(x, `*`(`+`(1, `-`(x)), `*`(`+`(1,...
proc (x) options operator, arrow; `+`(`*`(`/`(3, 4), `*`(x)), `*`(9, `*`(x, `*`(`+`(1, `-`(x)), `*`(`+`(1, `-`(`*`(4, `*`(x, `*`(`+`(1, `-`(x))))))))))), `*`(108, `*`(x, `*`(`+`(1, `-`(x)), `*`(`+`(1,...
proc (x) options operator, arrow; `+`(`*`(`/`(3, 4), `*`(x)), `*`(9, `*`(x, `*`(`+`(1, `-`(x)), `*`(`+`(1, `-`(`*`(4, `*`(x, `*`(`+`(1, `-`(x))))))))))), `*`(108, `*`(x, `*`(`+`(1, `-`(x)), `*`(`+`(1,...
proc (x) options operator, arrow; `+`(`*`(`/`(3, 4), `*`(x)), `*`(9, `*`(x, `*`(`+`(1, `-`(x)), `*`(`+`(1, `-`(`*`(4, `*`(x, `*`(`+`(1, `-`(x))))))))))), `*`(108, `*`(x, `*`(`+`(1, `-`(x)), `*`(`+`(1,...
proc (x) options operator, arrow; `+`(`*`(`/`(3, 4), `*`(x)), `*`(9, `*`(x, `*`(`+`(1, `-`(x)), `*`(`+`(1, `-`(`*`(4, `*`(x, `*`(`+`(1, `-`(x))))))))))), `*`(108, `*`(x, `*`(`+`(1, `-`(x)), `*`(`+`(1,...
proc (x) options operator, arrow; `+`(`*`(`/`(3, 4), `*`(x)), `*`(9, `*`(x, `*`(`+`(1, `-`(x)), `*`(`+`(1, `-`(`*`(4, `*`(x, `*`(`+`(1, `-`(x))))))))))), `*`(108, `*`(x, `*`(`+`(1, `-`(x)), `*`(`+`(1,...
proc (x) options operator, arrow; `+`(`*`(`/`(3, 4), `*`(x)), `*`(9, `*`(x, `*`(`+`(1, `-`(x)), `*`(`+`(1, `-`(`*`(4, `*`(x, `*`(`+`(1, `-`(x))))))))))), `*`(108, `*`(x, `*`(`+`(1, `-`(x)), `*`(`+`(1,...
proc (x) options operator, arrow; `+`(`*`(`/`(3, 4), `*`(x)), `*`(9, `*`(x, `*`(`+`(1, `-`(x)), `*`(`+`(1, `-`(`*`(4, `*`(x, `*`(`+`(1, `-`(x))))))))))), `*`(108, `*`(x, `*`(`+`(1, `-`(x)), `*`(`+`(1,...
proc (x) options operator, arrow; `+`(`*`(`/`(3, 4), `*`(x)), `*`(9, `*`(x, `*`(`+`(1, `-`(x)), `*`(`+`(1, `-`(`*`(4, `*`(x, `*`(`+`(1, `-`(x))))))))))), `*`(108, `*`(x, `*`(`+`(1, `-`(x)), `*`(`+`(1,...
proc (x) options operator, arrow; `+`(`*`(`/`(3, 4), `*`(x)), `*`(9, `*`(x, `*`(`+`(1, `-`(x)), `*`(`+`(1, `-`(`*`(4, `*`(x, `*`(`+`(1, `-`(x))))))))))), `*`(108, `*`(x, `*`(`+`(1, `-`(x)), `*`(`+`(1,...
proc (x) options operator, arrow; `+`(`*`(`/`(3, 4), `*`(x)), `*`(9, `*`(x, `*`(`+`(1, `-`(x)), `*`(`+`(1, `-`(`*`(4, `*`(x, `*`(`+`(1, `-`(x))))))))))), `*`(108, `*`(x, `*`(`+`(1, `-`(x)), `*`(`+`(1,...
proc (x) options operator, arrow; `+`(`*`(`/`(3, 4), `*`(x)), `*`(9, `*`(x, `*`(`+`(1, `-`(x)), `*`(`+`(1, `-`(`*`(4, `*`(x, `*`(`+`(1, `-`(x))))))))))), `*`(108, `*`(x, `*`(`+`(1, `-`(x)), `*`(`+`(1,...
proc (x) options operator, arrow; `+`(`*`(`/`(3, 4), `*`(x)), `*`(9, `*`(x, `*`(`+`(1, `-`(x)), `*`(`+`(1, `-`(`*`(4, `*`(x, `*`(`+`(1, `-`(x))))))))))), `*`(108, `*`(x, `*`(`+`(1, `-`(x)), `*`(`+`(1,...
proc (x) options operator, arrow; `+`(`*`(`/`(3, 4), `*`(x)), `*`(9, `*`(x, `*`(`+`(1, `-`(x)), `*`(`+`(1, `-`(`*`(4, `*`(x, `*`(`+`(1, `-`(x))))))))))), `*`(108, `*`(x, `*`(`+`(1, `-`(x)), `*`(`+`(1,...
proc (x) options operator, arrow; `+`(`*`(`/`(3, 4), `*`(x)), `*`(9, `*`(x, `*`(`+`(1, `-`(x)), `*`(`+`(1, `-`(`*`(4, `*`(x, `*`(`+`(1, `-`(x))))))))))), `*`(108, `*`(x, `*`(`+`(1, `-`(x)), `*`(`+`(1,...
proc (x) options operator, arrow; `+`(`*`(`/`(3, 4), `*`(x)), `*`(9, `*`(x, `*`(`+`(1, `-`(x)), `*`(`+`(1, `-`(`*`(4, `*`(x, `*`(`+`(1, `-`(x))))))))))), `*`(108, `*`(x, `*`(`+`(1, `-`(x)), `*`(`+`(1,...
proc (x) options operator, arrow; `+`(`*`(`/`(3, 4), `*`(x)), `*`(9, `*`(x, `*`(`+`(1, `-`(x)), `*`(`+`(1, `-`(`*`(4, `*`(x, `*`(`+`(1, `-`(x))))))))))), `*`(108, `*`(x, `*`(`+`(1, `-`(x)), `*`(`+`(1,...
proc (x) options operator, arrow; `+`(`*`(`/`(3, 4), `*`(x)), `*`(9, `*`(x, `*`(`+`(1, `-`(x)), `*`(`+`(1, `-`(`*`(4, `*`(x, `*`(`+`(1, `-`(x))))))))))), `*`(108, `*`(x, `*`(`+`(1, `-`(x)), `*`(`+`(1,...
proc (x) options operator, arrow; `+`(`*`(`/`(3, 4), `*`(x)), `*`(9, `*`(x, `*`(`+`(1, `-`(x)), `*`(`+`(1, `-`(`*`(4, `*`(x, `*`(`+`(1, `-`(x))))))))))), `*`(108, `*`(x, `*`(`+`(1, `-`(x)), `*`(`+`(1,...
proc (x) options operator, arrow; `+`(`*`(`/`(3, 4), `*`(x)), `*`(9, `*`(x, `*`(`+`(1, `-`(x)), `*`(`+`(1, `-`(`*`(4, `*`(x, `*`(`+`(1, `-`(x))))))))))), `*`(108, `*`(x, `*`(`+`(1, `-`(x)), `*`(`+`(1,...
proc (x) options operator, arrow; `+`(`*`(`/`(3, 4), `*`(x)), `*`(9, `*`(x, `*`(`+`(1, `-`(x)), `*`(`+`(1, `-`(`*`(4, `*`(x, `*`(`+`(1, `-`(x))))))))))), `*`(108, `*`(x, `*`(`+`(1, `-`(x)), `*`(`+`(1,...
proc (x) options operator, arrow; `+`(`*`(`/`(3, 4), `*`(x)), `*`(9, `*`(x, `*`(`+`(1, `-`(x)), `*`(`+`(1, `-`(`*`(4, `*`(x, `*`(`+`(1, `-`(x))))))))))), `*`(108, `*`(x, `*`(`+`(1, `-`(x)), `*`(`+`(1,...
proc (x) options operator, arrow; `+`(`*`(`/`(3, 4), `*`(x)), `*`(9, `*`(x, `*`(`+`(1, `-`(x)), `*`(`+`(1, `-`(`*`(4, `*`(x, `*`(`+`(1, `-`(x))))))))))), `*`(108, `*`(x, `*`(`+`(1, `-`(x)), `*`(`+`(1,...
proc (x) options operator, arrow; `+`(`*`(`/`(3, 4), `*`(x)), `*`(9, `*`(x, `*`(`+`(1, `-`(x)), `*`(`+`(1, `-`(`*`(4, `*`(x, `*`(`+`(1, `-`(x))))))))))), `*`(108, `*`(x, `*`(`+`(1, `-`(x)), `*`(`+`(1,...
proc (x) options operator, arrow; `+`(`*`(`/`(3, 4), `*`(x)), `*`(9, `*`(x, `*`(`+`(1, `-`(x)), `*`(`+`(1, `-`(`*`(4, `*`(x, `*`(`+`(1, `-`(x))))))))))), `*`(108, `*`(x, `*`(`+`(1, `-`(x)), `*`(`+`(1,...
proc (x) options operator, arrow; `+`(`*`(`/`(3, 4), `*`(x)), `*`(9, `*`(x, `*`(`+`(1, `-`(x)), `*`(`+`(1, `-`(`*`(4, `*`(x, `*`(`+`(1, `-`(x))))))))))), `*`(108, `*`(x, `*`(`+`(1, `-`(x)), `*`(`+`(1,...
proc (x) options operator, arrow; `+`(`*`(`/`(3, 4), `*`(x)), `*`(9, `*`(x, `*`(`+`(1, `-`(x)), `*`(`+`(1, `-`(`*`(4, `*`(x, `*`(`+`(1, `-`(x))))))))))), `*`(108, `*`(x, `*`(`+`(1, `-`(x)), `*`(`+`(1,...
(3.3.1.1)
 

 

Graphical Form 

 

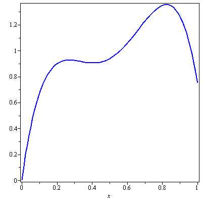
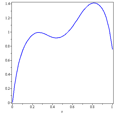
RedBajPlot(4) 

Plot_2d
 

 

Animation 

 

display(seq(RedBajPlot(i), i = 0 .. 4), insequence = true) 

Plot_2d
 

 

 

Example 3.4 

 

Given function 

 

`:=`(b, `+`(1, `-`(`*`(2, `*`(abs(`+`(x, `-`(`/`(1, 2))))))))) 

`+`(1, `-`(`*`(2, `*`(abs(`+`(x, `-`(`/`(1, 2)))))))) (3.4.1)
 

 

plot(b(x), x = 0 .. 1) 

Plot_2d
 

 

`:=`(v, proc (x, y) options operator, arrow; `+`(`*`(`/`(3, 4), `*`(x)), `*`(`/`(3, 4), `*`(y))) end proc) 

proc (x, y) options operator, arrow; `+`(`*`(`/`(3, 4), `*`(x)), `*`(`/`(3, 4), `*`(y))) end proc (3.4.2)
 

 

`:=`(f, proc (x) options operator, arrow; 0 end proc) 

proc (x) options operator, arrow; 0 end proc (3.4.3)
 

 

Iterations 

Analytic Form 

 

RedBajSol(3) 

proc (x) options operator, arrow; `+`(`*`(`/`(3, 4), `*`(x)), `/`(333, 256), `-`(`*`(`/`(9, 8), `*`((abs(`+`(x, `-`(`/`(1, 2)))))(x)))), `-`(`*`(`/`(27, 32), `*`((abs(`+`(`-`(`/`(1, 2)), `*`(2, `*`((a...
proc (x) options operator, arrow; `+`(`*`(`/`(3, 4), `*`(x)), `/`(333, 256), `-`(`*`(`/`(9, 8), `*`((abs(`+`(x, `-`(`/`(1, 2)))))(x)))), `-`(`*`(`/`(27, 32), `*`((abs(`+`(`-`(`/`(1, 2)), `*`(2, `*`((a...
proc (x) options operator, arrow; `+`(`*`(`/`(3, 4), `*`(x)), `/`(333, 256), `-`(`*`(`/`(9, 8), `*`((abs(`+`(x, `-`(`/`(1, 2)))))(x)))), `-`(`*`(`/`(27, 32), `*`((abs(`+`(`-`(`/`(1, 2)), `*`(2, `*`((a...
(3.4.1.1)
 

 

Graphical Form 

 

RedBajPlot(8) 

Plot_2d
 

 

Animation 

 

display(seq(RedBajPlot(i), i = 0 .. 4), insequence = true) 

Plot_2d
 

 

 

 

4. Remarks 

 

In this worksheet we presented approximations of solutions to the Read-Bajraktarevic equation. It is easily seen that solutions to the Read-Bajraktarevic equation are fractal like functions. Applying more general theorem to theorem 1 (see: [8], [10]) it is possible to prove that quadratic curve is the solution to some Read-Bajraktarevic equation with functions:
`and`(b(x) = `+`(`*`(2, `*`(x))), v(x, y) = `.`(`+`(`*`(`/`(1, 4), `*`(y))), 3))
Directly one can check that the function satisfies the following identity

Observe, that there also exists  the second solution f(x) = 0. That is because the function b(x) = `+`(`*`(2, `*`(x))) does not map the interval [0,1] onto [0,1]. Summing up, any quadratic curve is selfsimilar. That means that quadratic curve can be generated in a fractal way. The same result can be obtained applying subdivision arguments presented by Goldman in [2], who gave the form of IFS for rendering of any B?zier curve. The authors applied Goldman's result and its generalizations to any subdivision to generate fractally many shapes presented in their earlier Maple worksheets [3]-[6]. It should be mentioned that the first author described a method of fractal modeling of shapes in [7].
 

 

5. References 

 

[1]  Barnsley M., Fractals Everywhere, Academic Press, New York, 1988.
[2] Goldman R., The Fractal Nature of B?zier Curves, Proceedings of the Geometric Modeling and Processing, April 13-15, 2004, Beijing, China, 3-11.
[3] Kotarski W., Lisowska A., On Fractal Modeling of Contours, Maplesoft, 2005,
http://www.maplesoft.com/applications/app_center_view.aspx?AID=1651.
[4] Kotarski W.,  Lisowska A., Probabilistic Approach to Fractal Modeling of Shapes, Maplesoft, 2005,
http://www.maplesoft.com/applications/app_center_view.aspx?AID=1657 .       
[5] Kotarski W., Lisowska A., Fractal Teapot from Utah, Maplesoft, 2006,
http://www.maplesoft.com/applications/app_center_view.aspx?AID=1956.
[6]  Kotarski W., Lisowska A., Fractal Rendering of 3D Patches, Maplesoft, 2006,
http://www.maplesoft.com/applications/app_center_view.aspx?AID=1955.
[7]  Kotarski W., Fractal modeling of Shapes, EXIT, Warsaw 2008, (in Polish).[8]  McClure M., The Read-Bajraktarevic Operator, Mathematica in Education and Research, Vol. 11, No. 3,  356-362, 2006.
[9]  Mandelbrot B.,The Fractal Geometry of Nature, Freeman and Company, San Francisco, 1983.
[10]  Massopust P. R., Fractal Functions, Fractal Surfaces, and Wavelets. Academic Press, Inc., San Diego, CA, 1994.
 

 

 

Legal Notice: The copyright for this application is owned by the author(s). Neither Maplesoft nor the author are responsible for any errors contained within and are not liable for any damages resulting from the use of this material. This application is intended for non-commercial, non-profit use only. Contact the author for permission if you wish to use this application in for-profit activities.