DiscountBondPrice - Maple Help
For the best experience, we recommend viewing online help using Google Chrome or Mozilla Firefox.

Online Help

All Products    Maple    MapleSim


Finance

  

DiscountBondPrice

  

calculate a discount bond price

 

Calling Sequence

Parameters

Options

Description

Examples

References

Compatibility

Calling Sequence

DiscountBondPrice(model, rate, maturity, opts)

Parameters

model

-

affine one-factor model of interest rates

rate

-

the given interest rate

maturity

-

non-negative constant or a list of non-negative constants; time(s) to maturity

opts

-

equations of the form option = value where option is output; specify options for the DiscountBondPrice command

Options

• 

output = discount or zerorate; output type

Description

• 

The DiscountBondPrice command calculates the discount bond price in the given affine interest rate model.

Examples

withFinance:

MVasicekModel0.05,0.03,0.5,0.03

Mmoduleend module

(1)

XShortRateProcessM

X_X0

(2)

Tseq0.6i,i=0..50

T0.,0.6,1.2,1.8,2.4,3.0,3.6,4.2,4.8,5.4,6.0,6.6,7.2,7.8,8.4,9.0,9.6,10.2,10.8,11.4,12.0,12.6,13.2,13.8,14.4,15.0,15.6,16.2,16.8,17.4,18.0,18.6,19.2,19.8,20.4,21.0,21.6,22.2,22.8,23.4,24.0,24.6,25.2,25.8,26.4,27.0,27.6,28.2,28.8,29.4,30.0

(3)

SSamplePathXt,t=0..1,timesteps=50

S0.05000000000000000.04776632440931110.05091562840947540.04858308741964210.04631390402218390.04715978522863410.04635925560354330.04589548468448690.05025848178093700.04390639246375131 × 51 Array

(4)

PathPlotS,thickness=3,axes=BOXED,gridlines=true

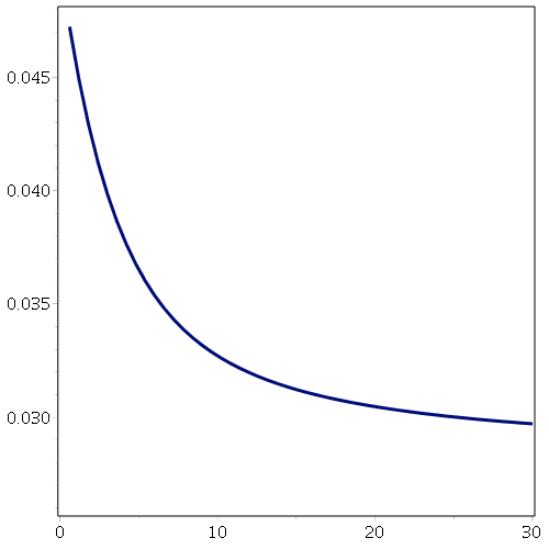
PseqStatisticsLineChartDiscountBondPriceM,S1,i,T,output=zerorate,xcoords=T,axes=BOXED,thickness=3,markers=false,i=1..51:

plotsdisplayP,insequence=true

References

  

Brigo, D., Mercurio, F., Interest Rate Models: Theory and Practice. New York: Springer-Verlag, 2001.

Compatibility

• 

The Finance[DiscountBondPrice] command was introduced in Maple 15.

• 

For more information on Maple 15 changes, see Updates in Maple 15.

See Also

Finance[BondOptionPrice]

Finance[CompoundFactor]

Finance[DiscountFactor]

Finance[HullWhiteModel]

Finance[ImpliedRate]

Finance[VasicekModel]

Finance[ZeroCurve]