Student[Statistics]
ProbabilityDensityFunction
compute the probability density function
PDF
Calling Sequence
Parameters
Description
Computation
Examples
References
Compatibility
ProbabilityDensityFunction(X, t, numeric_option, output_option, inert::truefalse:=false)
PDF(X, t, numeric_option, output_option, inert::truefalse:=false)
X
-
algebraic; random variable
t
algebraic; point
numeric_option
(optional) equation of the form numeric=value where value is true or false
output_option
(optional) equation of the form output=x where x is value, plot, or both
inert_option
(optional) equation of the form inert=value where value is true or false
The ProbabilityDensityFunction function computes the probability density function of the specified random variable at the specified point.
The first parameter a random variable, or an algebraic expression involving random variables (see Student[Statistics][RandomVariable]).
If the option output is not included or is specified to be output=value, then the function will return the value of the probability density function of the specified random variable at the specified point. If output=plot is specified, then the function will return a density plot of the input random variable together with dash lines instructing the value at the specified point. If output=both is specified, then both the value and the plot will be returned.
If the option inert is not included or is specified to be inert=false, then the function will return the actual value of the result. If inert or inert=true is specified, then the function will return the formula of evaluating the actual value.
By default, all computations involving random variables are performed symbolically (see option numeric below).
If the second parameter is a floating point value or the option numeric is included, then the computation is done in floating point. Otherwise the computation is exact.
By default, the PDF of the specified random variable at the specified point is computed according to the rules mentioned above. To always compute the value numerically, specify the numeric or numeric = true option.
with⁡StudentStatistics:
Compute the probability density function of the beta random variable with parameters p and q.
ProbabilityDensityFunction⁡BetaRandomVariable⁡p,q,t
0t<0tp−1⁢1−tq−1Β⁡p,qt<10otherwise
Use numeric parameters.
ProbabilityDensityFunction⁡BetaRandomVariable⁡3,5,12
10564
ProbabilityDensityFunction⁡BetaRandomVariable⁡3,5,12,numeric
1.640625000
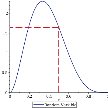
Use the output=plot option.
ProbabilityDensityFunction⁡BetaRandomVariable⁡3,5,12,output=plot
Define new random variable and use the output = both option and the inert option.
A≔ExponentialRandomVariable⁡4+2⁢UniformRandomVariable⁡−3,5+1:
pdf,graph≔PDF⁡A,5,output=both,inert:
PDF⁡A,5,numeric
0.05736968759
pdf
∫−∞∞0_t<0ⅇ−_t44otherwise⁢0−_t2<−518−_t2<30otherwise2ⅆ_t
evalf⁡pdf
graph
Stuart, Alan, and Ord, Keith. Kendall's Advanced Theory of Statistics. 6th ed. London: Edward Arnold, 1998. Vol. 1: Distribution Theory.
The Student[Statistics][ProbabilityDensityFunction] and Student[Statistics][PDF] commands were introduced in Maple 18.
For more information on Maple 18 changes, see Updates in Maple 18.
See Also
Statistics[PDF]
Student
Student[Statistics][RandomVariable]
Download Help Document